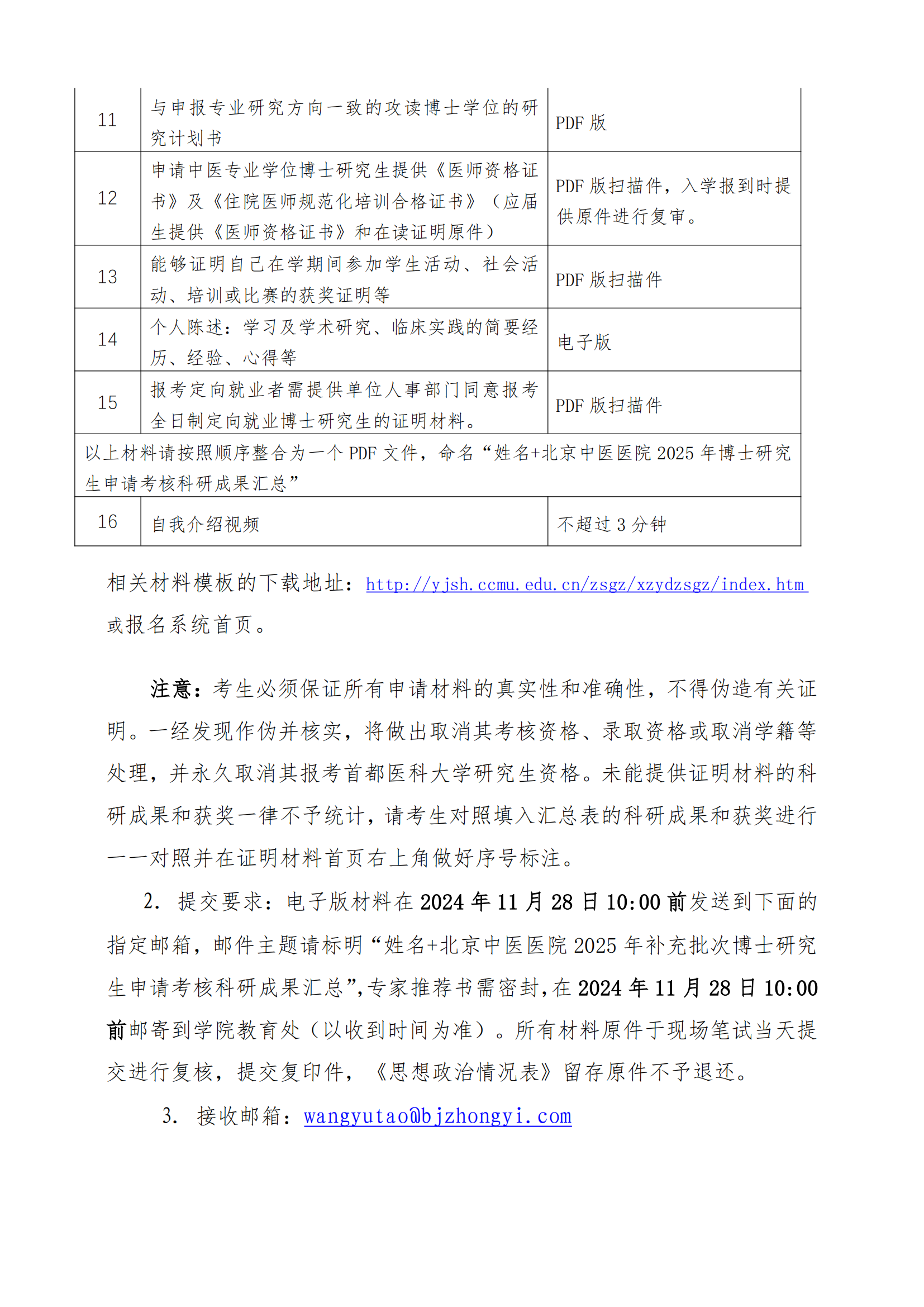
请输入关键字
确定
top
信息
公开
中医
院报
官方
微信
官方
微博
志愿
服务
公众版
专业版
English
首页
党建园地
党建专题
主题教育
党建风采
党史学习
明镜清风
工会工作
志愿服务
宽街小郎中
党员E先锋
医护工作
医政管理
医疗特色
护理园地
医疗合作项目
医学教育
学历教育
毕业后教育
继续教育
名老中医传承
科学研究
科研平台
通知公告
重点学科
成果与转化
标准化平台
科研管理系统
国家药物临床试验机构
伦理委员会
科普基地
筛评中心
新闻中心
医院新闻
媒体聚焦
专题报道
光影纪实
患者心声
宽街榜样
通知公告
通知公告
文化传承
宽街文化
明医故事
传承图谱
视觉宽街
名医荟萃
院史馆
院报
国内外合作
国际合作
国内合作
您现在的位置:
首页
医学教育
学历教育
研究生教育
正文
首都医科大学中医药临床医学院2025年博士研究生“申请-考核”制招生工作办法
发布时间:2024-11-05
院内OA
图书馆
下载中心
院报