请输入关键字
确定
top
公众版
专业版
English
首页
医院概况
医院介绍
领导团队
组织结构
医院荣誉
就医指南
出诊信息
停诊信息
专病专症 门诊 出诊信息
门急诊指南
住院指南
医保就医
社区转诊
医患协调
健康体检
便民项目
交通路线
院内导航
在线查询
患者咨询
患者满意度调查
互联网诊疗
特色医疗
名老中医传承团队门诊
知名专家团队
多学科联合门诊
专病专症门诊
专技专术门诊
中医护理
科室导览
医生介绍
医生介绍
健康科普
科普阅读
健康讲堂
视听科普
健康自测
新闻信息
新闻中心
信息公开
文化传承
明文化
明医故事
传承图谱
宽街人文
视觉宽街
明医荟萃
院史馆
院报
国内外合作
一带一路国际合作项目
国内合作项目
北京京城杏林苑中医诊疗中心
北京杏林药业有限责任公司
北京首都中医医疗科技开发有限公司
您现在的位置:
首页
就医指南
医保就医
政策须知
正文
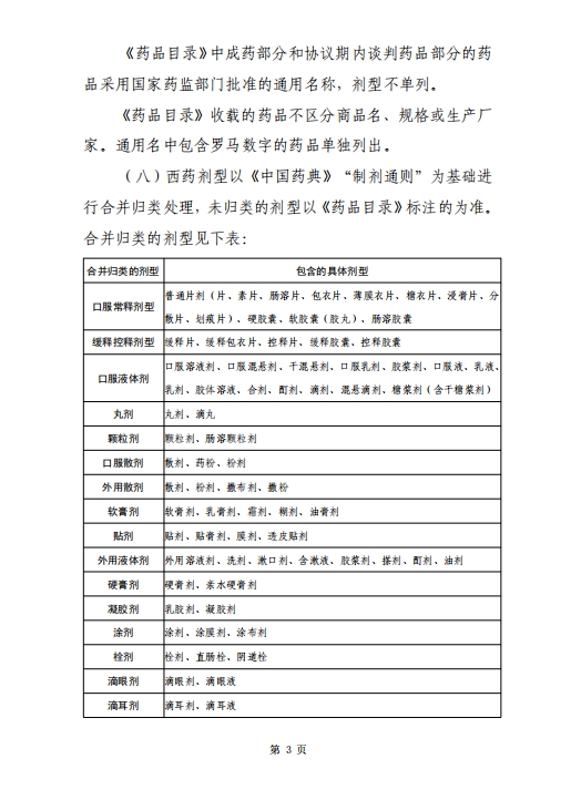
国家基本医疗保险、工伤保险和生育保险药品目录
发布时间:2024-03-20
详情点击:国家基本医疗保险、工伤保险和生育保险药品目录(2023年)
医生介绍
出诊信息
科室导览
交通路线